SBW-ST系列調壓穩壓器是在我公司智能數控補償式交流穩壓器基礎上,針對冷凍機組測試或大型實驗室用戶需要多檔電壓調節以及對用電安全的特殊需求,為該行業用戶量身定制的個性化的新一代智能型快速節能穩壓電源。調壓穩壓器采用單片機智能控制,并配以多語言液晶顯示,突出表現本設備的安全性、穩定性、節能性和人性化的人機界面。同傳統補償式穩壓器比較,具有智能控制與顯示、快速穩壓、靜音節能三大顯著優點。本專用穩壓器采用了真有效值采樣電路,能夠精確檢測各種電壓波形的有效值,防止電磁和射頻干擾,有效的濾除電網污染,并配置有RS-232接口,可實現遙控、遙測、遙信功能,微機機房專用穩壓器同時具備完善的保護功能,確保各寬X厚X高 W x D x H類計算機中心、數據中心在無人值守條件下長期安全運行。
SBW-ST系列控制方式:32位單片機控制、抗諧波干擾、三相平均真有效值采樣;參數設置:代碼顯示、數字參數調整;
操作方式:薄膜輕觸開關;
顯示載體:液晶觸摸顯示屏
本系列產品具有容量大、效率高、無波形畸變、電壓調節平穩、適應感性、容性、阻性負載,能承受瞬間超載,可長期連續工作,手控自控隨意切換以及體積小、重量輕、使用安全方便、運行可靠等特點;可廣泛應用于一切需要調節并穩定輸出電壓的場所
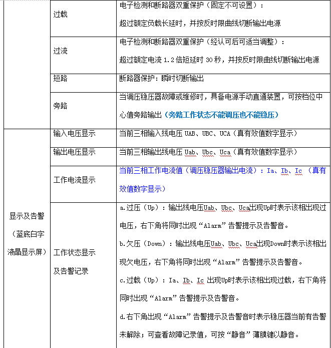
SBW-ST系列調壓穩壓器參數指標:所有參數皆可按需定制,以下常規僅供參考~




SBW-ST系列調壓穩壓器型號規格: